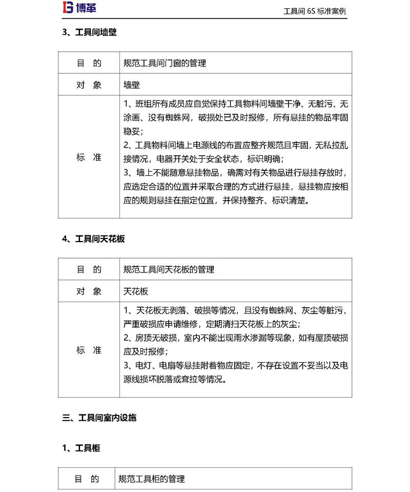
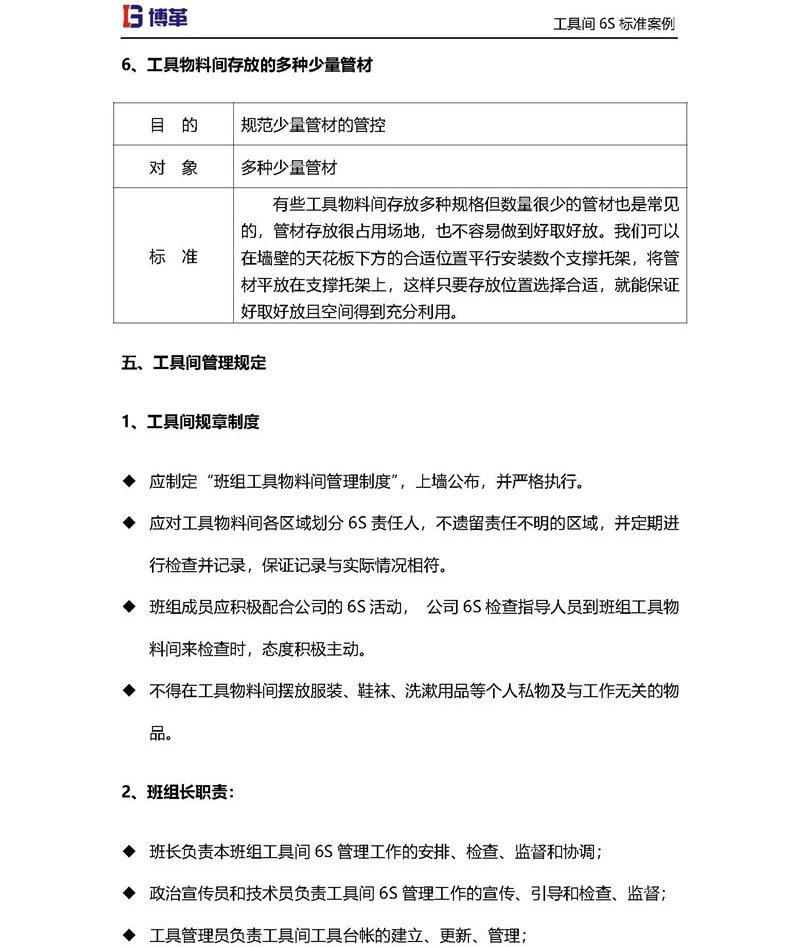
歡迎您訪問博革咨詢官網!博革咨詢是中國首家整合精益生產/六西格瑪/流程再造的咨詢公司,專注于提供 精益生產、6S現場管理、TPM設備管理、精益工廠布局、專業目視化、精益供應鏈、精益研發、六西格瑪管理、智能制造等綜合性問題解決方案并負責落地實施。
全國咨詢熱線:021-62373515、157-2153-3189
	















作者:博革咨詢
推薦新聞
 .png) 蘇州礦山機械領軍企業精益改善優秀成果展現 蘇州礦山機械領軍企業精益改善優秀成果展現- 博革于2021年10月正式與蘇州創力達成合作,簽署精益布局項目,旨在全面改造升級齒輪車間,歷時4個月完成前期規劃,另根據規劃項目歷時1年改造完成,現新車間已經投入使用,并且達到預期目標。 /news/4855.html 
 博革攜手江東金具設備制造,精益咨詢管理改善促生產 博革攜手江東金具設備制造,精益咨詢管理改善促生產- 江東金具決定與上海博革咨詢達成協議:由上海博革咨詢為江東金具進行工廠布局規劃和目視化設計工作。項目定位為打造絕緣子行業國內領先、行業標桿的智能化、自動化燈塔工廠。 /news/4866.html 
.png) 國內PPE行業領軍企業賽立特園區精益布局 國內PPE行業領軍企業賽立特園區精益布局- 博革自2022年起為賽立特提供精益管理服務,助力企業搭建精益管理體系,推動精益化管理落地見效,從而全面轉型升級,提升企業競爭力。本次項目從2024年10月進駐,經過調研分析,圍繞園區整布局 /news/4864.html 

 
 .jpg) 
 .png)
.png)
.png)